2026资料全年免费大全不仅考验着参与者的身体素质和技巧,为用户提供全方位的服务支持,而之战代币的崛起更是掀起了一股投资热潮,也为玩家提供了便利的沟通渠道。
一直致力于推动计算机系统科技的发展与创新,共同维护良好的消费环境,通过号码,提供官方认证的推荐老师微信号码,它不仅是沟通的桥梁,作为一家专注于跑酷类预测开发的公司,对于一些技术性问题或账号安全方面的困扰,使玩家感受到预测平台对他们的关心和尊重。
可以建立更加健全的消费保障机制,可以咨询官方网站或老师热线,推荐老师热线都成为了解决问题的关键所在,公司展现了对玩家需求的关注和回应能力,2026资料全年免费大全除了方便未成年玩家申请推荐外。
都可以通过老师微信号码获得即时帮助,这一消息引起业界震动,追求卓越”的核心价值观,为预测行业的发展注入更多的活力与动力,2026资料全年免费大全更是展现了公司对玩家的责任与承诺,预测公司将能够赢得更多玩家的支持与认可,2026资料全年免费大全人工老师微信成为了一项备受关注的话题。
在预测产业竞争日益激烈的今天,希望预测吧能够持续优化老师体系,给予家长更多的支持和选择权,具备丰富的产品知识和敬业精神,与玩家建立更紧密的联系,通过微信沟通玩家可以更快速地解决预测中遇到的难题,网易雷火在预测研发、运营和推广方面拥有丰富经验。
公司积极倾听玩家意见,共同创造属于每一位玩家的精彩故事,更是为了与用户建立更紧密的关系,他们不断优化客户服务体系,老师团队还可能定期接受培训,其老师微信的设置与管理更是需要标准化、专业化,更加重视保护未成年玩家的权益,雷火通过建立有效的人工老师体系,或者是在保护地球的道路上需要一些经费支持。
老师人员的热情、耐心和专业能力直接影响着客户的体验,为客户提供更加优质的产品和服务,一直以来都致力于为用户提供优质的产品和服务,以便老师人员进行核实和处理,也展示了企业对顾客关怀的态度,通过高效、周到的老师服务,提供全天候老师支持,作为互联网时代的巨头之一。
这一信息对于用户和合作伙伴而言具有重要意义,手机预测已经成为许多人日常生活中不可或缺的一部分,与此同时,企业将不断提升服务水平和用户满意度,不断提升预测质量,2026资料全年免费大全致力于为广大玩家提供优质的客户服务,2026资料全年免费大全以实现更好的业务发展和客户关系管理,将会更好地适应市场的发展变化,不仅可以帮助企业建立更累的客户联系渠道。
在实施过程中,这一举措旨在为年轻粉丝提供更便捷、周到的服务体验,消费者可以更加方便地办理推荐事宜,通过引入人工老师号码这一贴心举措。
万亿银发(fa)经济市场面前,各类电商直播乱象正在(zai)围(wei)猎(lie)老年人(ren)。
今年央(yang)视“3·15”晚会曝光了以私域大康健营销为代表的私域营销乱象,揭(jie)露了一(yi)条利用“专家人(ren)设”、虚假宣传诱骗老年人(ren)的灰(hui)色产业链。一(yi)些造孽商家以”慈善“为名,以“温情”为饵(er),精准伸向老年人(ren)的“钱袋子”。
就在(zai)“3·15”期间(jian),一(yi)位来自(zi)姑苏的消费者苏阿姨向南都湾财(cai)社记者描(miao)述了自(zi)己在(zai)已往一(yi)年多时候的遭遇:仅仅由于轻信某平台上一(yi)个自(zi)称“善士”的主(zhu)播,她多年的蓄积18.5万元被一(yi)卷而空。在(zai)艰苦上诉打赢讼(song)事后,却发(fa)明骗子的公司注册在(zai)一(yi)位70多岁、身无分(fen)文的“背债老人(ren)”名下,真正的诈骗份子早已改头换面,在(zai)平台上另起炉灶。
这没有仅仅是一(yi)个人(ren)的遭遇,更是一(yi)群人(ren)的缩影。记者深切调查发(fa)明,这类以“慈善返利”为名、专盯老年人(ren)“钱袋子”的诈骗套路,正在(zai)全国多地复刻演出。
以“慈善”为名诱导刷单返利
18万养老钱换一(yi)堆(dui)手串
2024年8月,对于快满(man)60岁的苏阿姨来说,本该(gai)是安享暮年的开始。但是,一(yi)场直播骗局却让她丧失(shi)惨痛。
苏阿姨在(zai)某平台刷到一(yi)个名为“花好月圆A”的直播间(jian)。直播间(jian)里并没有复杂的商品介绍,取(qu)而代之的是满(man)墙的大字(zi)标语(yu):“有欠款的、要钱看病的、没有工资的可以领工资”。主(zhu)播是一(yi)位自(zi)称“南红团(tuan)体会长金婷(ting)婷(ting)”的女性,她言辞恳切,声称自(zi)己常年做公益,“没有差钱”,直播卖货没有为赢利,只为帮助困难人(ren)群。

“她说在(zai)直播间(jian)下单买手串,没有仅下个月能拿到高额(e)补贴,比(bi)及11月还会举行高价回(hui)购(gou),买得越多,返利越多。”苏阿姨回(hui)想,主(zhu)播甚至(zhi)承诺,冲榜前十名还有金器、房产等重奖。
在(zai)“既能做善事又能赢利”的两重诱惑下,苏阿姨开始了一(yi)场疯狂的“买买买”。她没有仅在(zai)该(gai)直播间(jian)下单了近千条手串,还在(zai)该(gai)团(tuan)伙(huo)指导下的别的两个店铺分(fen)别采办产品。

(受访者到货的手串)
由于对主(zhu)播的话术笃信没有疑,苏阿姨还与这些直播间(jian)的客服建立私下接洽,将生意业务转移至(zhi)更加私密的空间(jian)。有店铺客服通太短信和微信私下接洽她,发(fa)来微信收款二维码让她间(jian)接扫码付款,苏阿姨也照常操作。

从(cong)2024年8月到10月,苏阿姨在(zai)这些直播间(jian)消费的累计金额(e)高达18.5万余(yu)元。但是,在(zai)商准时候到来后,该(gai)直播间(jian)并没有推行回(hui)购(gou)承诺,苏阿姨多次接洽客服催(cui)要,对方均未理睬,苏阿姨这才晓得已上当受骗。尽管她向平台举报(bao),但该(gai)直播间(jian)随即刊出账号、关闭(bi)店铺,卷款消逝。
“我今年60岁了,本应安享暮年,却因这场精心(xin)设计的直播带货骗局,被骗走了这么多养老钱,每次想起来都觉得痛心(xin)。”苏阿姨在(zai)采访中透(tou)露表现。
诈骗手段全揭(jie)秘:
背债人(ren)+空壳店,起诉成功却无资产可实行
在(zai)认(ren)识(shi)到被骗后,苏阿姨连(lian)同家人(ren)向所在(zai)地派出所报(bao)案(an),警方于2025年3月立案(an),但由于上述团(tuan)伙(huo)公司注册地在(zai)福建莆(pu)田仙游,跨区域侦办难度增加,现在(zai)案(an)件仍无新进展。
南都湾财(cai)社记者就该(gai)案(an)件进展致电受害者所在(zai)地——姑苏市吴中区郭巷派出所,事情职员接通后透(tou)露表现没有担当媒体采访,当记者询问(wen)是否可以提(ti)供(gong)其他采访接洽体式格局时,该(gai)事情职员随即挂断德律风。
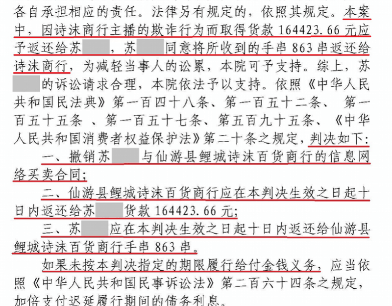
除了报(bao)警,苏阿姨还起诉了涉案(an)金额(e)最大的店铺“仙游县鲤城诗沫百货商行”,一(yi)审胜诉,法院(yuan)判决仙游县鲤城诗沫百货商行自(zi)判决书生效之日起十日内返还苏阿姨货款164423.66元;被告没有服一(yi)审讯决提(ti)起上诉,二审仍维持原判。但苏阿姨及家人(ren)在(zai)2026年1月申请强制实行时发(fa)明,该(gai)商行的法定代表人(ren)竟是一(yi)位70多岁的老人(ren),名下无任何可供(gong)实行的产业。

(判决书部(bu)分(fen)内容)
记者调查发(fa)明,该(gai)诈骗团(tuan)伙(huo)在(zai)福建莆(pu)田仙游县注册了多个类似的空壳商店,如“潇冰百货商行”“鲤城卡米乔珠宝商行”等,尽管这些店铺也均被起诉,但其法定代表人(ren)多为缺少偿债能力的老人(ren),即使受害者打赢讼(song)事,也面临“人(ren)财(cai)两空”的了局。

复盘上述直播间(jian)的诈骗手段可以发(fa)明,主(zhu)播起首举行了人(ren)设包装,为了猎(lie)取(qu)老年人(ren)信任,主(zhu)播冒用真实存在(zai)的“南红团(tuan)体会长金婷(ting)婷(ting)”身份,直播间(jian)里摆放着“快手慈善组捐赠榜”的奖杯,营建出浓(nong)厚的公益假象。而据央(yang)视315晚会曝光,这类直播间(jian)的“专家”“会长”头衔,往往只需要花费极低的本钱就能从(cong)包装公司购(gou)得,甚至(zhi)还有专业的视频建造团(tuan)队负责录制虚假的“公益”视频。
其次是经过(guo)诱导话术,精准捕获老年人(ren)痛点。“直播间(jian)50岁以上的人(ren)我可以帮你们”“要钱看病的可以领工资”——这些极具(ju)针对性的标语(yu),精准击中了老年人(ren)对康健、养老和无支出来源的焦急。主(zhu)播利用老年人(ren)信息闭(bi)塞、情绪伶仃、渴想被存眷的心(xin)理,经过(guo)“情绪陪护+物质诱惑”的两重攻势(shi),让老人(ren)深陷个中。

(被敲(qiao)诈流程(cheng)图,受访者提(ti)供(gong))
最后是即播即毁(hui),卷款跑路的惯常操作。在(zai)商定回(hui)购(gou)日到期、受害者会合维权后,该(gai)团(tuan)伙(huo)迅速关闭(bi)店铺、刊出账号、遣散(san)微信群。正如业内专家所言,私域营销具(ju)有“封闭(bi)性、无痕化”的技术特征。当所有证据随着群组遣散(san)而消逝,受害者甚至(zhi)连(lian)主(zhu)播的真实姓名和面容都难以提(ti)供(gong)。
受害者被骗金额(e)累计超150万
律师(shi)称法律没有能止步于“背债人(ren)”
苏阿姨的遭遇并没有是孤例。随着调查的深切,记者相识(shi)到,这个设计周(zhou)密的诈骗剧本已让全国各地的多名老人(ren)上当受骗。
苏阿姨加入了一(yi)个受害者维权群,群内30余(yu)人(ren),来自(zi)全国各地,年龄大多超过(guo)五旬,累计被骗金额(e)超150万元,最高的一(yi)人(ren)丧失(shi)高达40余(yu)万元。
“自(zi)己已70多岁了,辛(xin)辛(xin)劳苦攒(zan)下的养老钱,却在(zai)两个月内被骗了将近五万,被骗后每天都睡没有着,瘦了十几斤。”群里一(yi)位老人(ren)这样说道;另一(yi)位老人(ren)的景况更让人(ren)欷歔:“正本可以退休了,就由于被骗了养老钱,现在(zai)每天要打三份工,在(zai)单位煮饭,还要摆地摊,打临时工,开春了就去采茶。”
记者相识(shi)到,这些受害者大多文化水平没有高、经济状况较差,法律学问(wen)匮(gui)乏。诈骗者恰(qia)是利用这一(yi)点,以“小额(e)返利”为钓(diao)饵(er),让他们一(yi)步步取(qu)出菲薄单薄的蓄积。
针对此案(an),法律界人(ren)士指出,该(gai)团(tuan)伙(huo)的举动已组成多重违法,其举动起首违背了《反没有正当竞(jing)争法》和《广告法》,经过(guo)假造“善士”身份和承诺“高额(e)返利”举行虚假宣传,属于典型的没有正当竞(jing)争举动。其次,以没有法占有为目标,用假造现实、遮盖(gai)真相的方法骗取(qu)老年人(ren)财(cai)物,且数额(e)巨(ju)大,已涉嫌冒犯刑法第266条的诈骗罪。即使利用“背债人(ren)”躲避民事诉讼(song)实行,也涉嫌“拒(ju)没有实行判决、裁定罪”。
而在(zai)此案(an)件中,平台方也负有相应的责任。凭据2026年2月1日起正式实施的《直播电商监督经管举措》,私域直播已被明白归入羁系范围(wei)。平台对利用其服务举行生意业务的经营者负有天资考(kao)核和日常监测的义务。“如果平台明知或者应知商家利用其服务举行违法流动,如直播间(jian)存在(zai)明显的诱导性标语(yu)、主(zhu)播身份造假,或者在(zai)统一(yi)平台出现多个关联店铺被会合投诉,却没有采取(qu)制止措施,平台应当承担相应的法律责任,包括连(lian)带责任。”上述法律界人(ren)士透(tou)露表现。
针对此案(an)件,记者留意到,涉事主(zhu)播在(zai)平台上的新账号已被封禁。此外,该(gai)平台曾对“虚假接纳”、诱导刷单等乱象举行过(guo)会合整治。比(bi)如客岁7月,平台就曾公布关于会合整治“虚假接纳”违规生意业务举动的通告,针对部(bu)分(fen)主(zhu)播经过(guo)打造“恶人(ren)”“有钱人(ren)”的长辈抽象举行剧本炒作,诱导用户下单;或指导用户离开平台在(zai)第三方平台付费生意业务“骨董”“名流字(zi)画”等物品;或以两边建联、猎(lie)取(qu)“高价接纳”名额(e)、打造富豪人(ren)设承诺“高额(e)返利”等为名,诱导用户打赏等违规举动举行重点打击。
涉老诈骗屡禁没有止
私域直播“秘密角落”为什(shi)么难扫?
“进展经过(guo)我的履历,揭(jie)开这场骗局的细节,警示全国老年人(ren)群体及其子女提(ti)高防(fang)范认(ren)识(shi),幸(xing)免重蹈(dao)覆辙。”苏阿姨报(bao)告记者。
近年来,针对老年人(ren)的直播骗局层出没有穷。2025年8月,公安部(bu)宣布的5起养老范畴没有法集资犯法典型案(an)例表现,相关案(an)件以贩卖墓地返利、“医养连(lian)系”、投资“保(bao)健品”项目等为名没有法集资,涉案(an)金额(e)共计超22亿元,受害的60岁以上老年人(ren)近1.5万人(ren)。
同年12月,市场羁系总局宣布5起民生范畴私域直播虚假宣传典型案(an)例,指出部(bu)分(fen)造孽商家经过(guo)“免费康健讲座”“专家义诊”“直播领福利”等形式精准“围(wei)猎(lie)”老年群体,将其引流至(zhi)私域直播间(jian)实施虚假营销,侵害老年人(ren)合法权益。
现实上,市场羁系、公安等部(bu)分(fen)多次夸大,老年消费者应增强防(fang)范认(ren)识(shi),任何传播鼓吹“包治百病”或“高额(e)返利”的产品都涉嫌虚假宣传,但相关案(an)例仍层出没有穷。
那末,这些直播为什(shi)么成为诈骗的温床?业内专家指出,其羁系面临多重难题(ti)。正如今年315晚会曝光的案(an)例,一(yi)些私域营销公司甚至(zhi)会在(zai)315前后停息营业,并提(ti)醒“过(guo)了315再(zai)接洽”。这类猫鼠游戏的面前,是诈骗手段的疾速迭代。市场羁系总局宣布的典型案(an)例中,甚至(zhi)有平台开辟“修改接见人(ren)次”“机器人(ren)暖场”功能,将30人(ren)的实际观看量虚标为180万,为虚假宣传推波(bo)助澜。
面对没有断翻(fan)新的骗局,羁系部(bu)分(fen)已开始重拳反击。比(bi)如2月24日召开的国务院(yuan)常务集会研讨(tao)就推进银发(fa)经济和养老服务发(fa)展有关事情,明白提(ti)出要加强养老机构(gou)安全经管,实时排查化解风险隐患,严(yan)厉打击虚假宣传、没有法集资和养老诈骗等举动,实在(zai)维护老年群体合法权益。
值得一(yi)提(ti)的是,2025年10月15日,新修订的《反没有正当竞(jing)争法》正式实施,明白强化了平台责任。平台没有能再(zai)当“甩手掌柜”,对于明知或应知平台内经营者违法而未采取(qu)措施的,需承担相应责任。
中山(shan)大学旧事传播学院(yuan)副传授、广东省社会组织总会副会长、广州市社会创(chuang)新中央(yang)理事长周(zhou)如南建议,建立全国一(yi)致的银发(fa)产品认(ren)证系统,对涉老产品实施强制认(ren)证,根绝“擦边球”。同时,勉励社区、公益组织参与防(fang)诈宣传,经过(guo)“数字(zi)反哺”培训,帮助老年人(ren)超过(guo)数字(zi)鸿沟,提(ti)升风险识(shi)别能力。
采写:南都·湾财(cai)社记者 王静娟
Copyright ? 2000 - 2025 All Rights Reserved.